Si has buscado directorios de newsletters en español, probablemente te has encontrado con dos tipos de contenido:
- Listas incompletas
- Artículos que repiten lo mismo sin haber probado nada
Y esto es una oportunidad para ti, si tienes una newsletter, o si estás pensando tenerla, cosa que te recomiendo hacer.
Este artículo no es una lista. Es un mapa completo para 2026. En esta guía encontrarás los principales directorios de newsletters en español, cómo funcionan y cómo utilizarlos para crecer, colaborar y monetizar.
Qué es realmente un directorio de newsletters (y qué no lo es)
Un error habitual es pensar que un directorio es simplemente una web donde te apuntas. Pero en realidad, un directorio es cualquier sistema que cumple al menos una de estas funciones:
- Agrupar newsletters
- Facilitar descubrimiento
- Generar conexiones (lectores o colaboradores)
Y eso incluye:
- Plataformas como Substack
- Directorios específicos
- Comunidades
- Rankings
Esto cambia completamente cómo debes usarlos. Porque no todos sirven para lo mismo.
El ecosistema real en 2026 de los directorios de newsletters
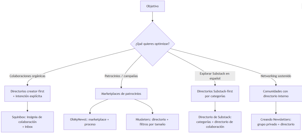
Los directorios de newsletters en español se organizan en cuatro grandes modelos operativos.
Directorios de colaboración (creator-first)
Diseñados para que los creadores se encuentren.
- Intercambio de menciones
- Guest posts
- Co-creación
Marketplaces de patrocinio (brand-first)
Pensados para monetizar.
- Marcas buscan newsletters
- Hay filtros por tamaño
- Hay pagos y comisiones
Directorios dentro de Substack (ecosistema)
No son directorios clásicos, pero funcionan mejor que muchos.
- Recomendaciones
- Categorías
- Red interna
Comunidades con directorio interno
No son visibles, pero son donde pasan las mejores colaboraciones.
- Networking real
- Relaciones
- Contexto compartido
Cómo elegir el tipo de directorio de newsletters según tu objetivo

Esto se traduce:
- Quieres crecer → colaboración
- Quieres monetizar → marketplace
- Quieres visibilidad → Substack
- Quieres relaciones → comunidad
Ranking de directorios de newsletters en español (2026)
Ordenados por utilidad práctica (no por fama).
Squinbox — el mejor para colaboraciones
Squinbox te muestra quién quiere colaborar.
- ~162 newsletters
- Insignia “busco colaboración”
- Contacto directo
- Métricas visibles
OhMyNewst — volumen y monetización
OhMyNewst funciona como radar de newsletters profesionales.
- +300 newsletters (dato declarado)
- +3M audiencia (claim)
- Proceso completo de patrocinio
Niusleters — segmentación por tamaño
Niusleters es ideal para detectar newsletters grandes.
- +100 newsletters
- Filtros por tamaño
- Sistema de pagos
Creando Newsletters — networking
Creando Newsletters está más enfocado en cuidar las relaciones y aprender.
- ~150 miembros
- Grupo privado
- Directorio interno
Directorio de Substack — el ecosistema real
Substack no es solo un listado de newsletter en español (1.000 – 3.000), es infraestructura.
Pero antes de nada, conviene entender qué es Substack ya que no funciona como una herramienta clásica de email marketing. Sino que es una plataforma híbrida donde cada newsletter es también una publicación pública, similar a un blog.
Esto implica varias diferencias clave:
- los contenidos se pueden leer sin estar suscrito
- existe un sistema de recomendaciones entre autores
- el crecimiento ocurre dentro de la propia plataforma
Es menos “envío emails”… y más “publico y construyo una audiencia alrededor de lo que escribo”.
Es útil como mapa del ecosistema… pero menos eficiente como herramienta de prospección directa. Y para eso te será útil:
SideStack — radar externo
SideStack sirve para detectar tendencias y newsletters destacadas en Substack.
Tabla comparativa de directorios newsletter en español (2026)
| Plataforma | Rol principal | Nº aprox. | Mejor uso | Limitación clave |
|---|---|---|---|---|
| Squinbox | Colaboración | ~162 | Encontrar partners y colaboraciones directas | No gestiona pagos |
| OhMyNewst | Marketplace | +300 | Patrocinios y campañas con marcas | Enfoque ads |
| Niusleters | Marketplace | +100 | Filtrar newsletters por tamaño y categoría | Menos útil para colaboraciones orgánicas |
| Creando Newsletters | Comunidad | ~140–150 | Networking y colaboraciones de calidad | No es abierto (acceso de pago) |
| Directorio de Substack | Ecosistema | +1.000–3.000 | Descubrir newsletters en español dentro de Substack | Solo Substack |
| SideStack | Ranking | n/d | Detectar newsletters destacadas de Substack | No orientado a colaboración |
Datos basados en información pública de cada plataforma en 2026
Lo que nadie te cuenta sobre los directorios de newsletters
Los directorios no son canales de crecimiento. Son herramientas de conexión.
El error más común es: “Me apunto a 10 directorios y espero suscriptores”. Y supongo que ya imaginas el resultado…
Porque la realidad es que los directorios sirven para:
- encontrar personas
- iniciar conversaciones
- generar colaboraciones
Siempre y cuando, claro, lo hagas de forma estratégica.
Estrategia real para usar directorios (2026)
Comparto algunas orientaciones sobre cómo sacarle partido a estos directorios, por si te son útiles para hacer crecer tu newsletter.
1 — Presencia
Estar en:
- 2–3 directorios clave
- con perfil bien trabajado
2 — Identificación
Buscar:
- newsletters similares
- mismo tamaño
- misma audiencia
3 — Conversación
Proponer:
- colaboraciones
- menciones cruzadas
- guest emails
Como ves, el crecimiento no está en el directorio en sí, sino en lo que haces con ello.
Lo que marca la diferencia si quieres crecer con tu newsletter
Da igual que estés en uno, dos o en todos los directorios de newsletter: si cuando alguien llega a tu newsletter no siente nada, no va a pasar nada..
Porque el directorio, y tu newsletter, solo convierte si lo que escribes conecta. La mayoría de newsletters no fallan por visibilidad o por el contenido: fallan por su narrativa.
Esto es algo que veo una y otra vez, tanto en los proyectos de newsletter que trabajo como copywriter como con mis alumnos de Transformer Storytelling.
Liliana, tenía su newsletter sobre sostenibilidad en Substack. Escribía con constancia, publicaba con regularidad. Pero al otro lado: silencio. Nadie respondía, nadie comentaba. Cuando empezó a incorporar storytelling en sus emails, algo cambió: los lectores empezaron a contestar y comentar. Por primera vez, su newsletter generaba conversación.
María usaba su newsletter para vender sus programas formativos, pero tampoco nadie contestaba a sus emails. Desde que trabaja la narrativa, no solo recibe respuestas: ha reactivado conversaciones dormidas que se han convertido en ventas reales.
Cuando una newsletter funciona de verdad
Se lee completa, se comparte, se recomienda y abre conversación. Y entonces sí: los directorios funcionan, las colaboraciones llegan y el crecimiento se acelera.
Si tú también quieres que tu newsletter funcione de verdad, tienes dos caminos.
Que alguien lo construya contigo (o por ti)
Aquí es donde entra mi trabajo como facilitadora de historias y copywriter. No se trata de escribir emails bonitos. Se trata de construir una narrativa que enganche, posicione y haga que tu audiencia quiera seguir leyéndote.
O aprender a hacerlo tú
Dentro de mi programa Transformer Storytelling hay un curso de storytelling en email marketing donde trabajamos:
- cómo construir relatos dentro de emails
- cómo escribir una secuencia de bienvenida de cuento
- cómo convertir historias en ventas
Hacia dónde está evolucionando el ecosistema de las newsletters
Los directorios siguen siendo útiles, pero están cambiando. Ya no son solo espacios para descubrir newsletters. Están evolucionando hacia algo más interesante: ecosistemas editoriales propios.
Un buen ejemplo de esta evolución es Multiversial, uno de los mayores medios independientes en España construidos sobre newsletters.
Según sus datos públicos (marzo 2026), agrupa más de 91.000 suscriptores únicos repartidos en varias cabeceras con audiencias muy distintas.
Y aquí está lo interesante. No es una sola newsletter. Es un ecosistema donde cada una cumple un papel diferente:
- Multiversial (+51.000 personas). Perfil más senior y decisor. Directivos, perfiles de negocio y profesionales con capacidad real de decisión. Un entorno claramente B2B.
- Kloshletter (+38.000 personas). Audiencia más generalista y transversal, con mayor presencia femenina y consumo más ligado a intereses personales, hábitos y actualidad.
- Zona Mixta (+10.000 personas). Público vinculado al deporte, tanto desde la industria como desde el interés profesional.
Pero lo más interesante es su enfoque, ya que es un modelo que prioriza patrocinios coherentes, frente a la publicidad masiva o formatos invasivos.
Y esto marca un cambio importante: la monetización pasa a formar parte del diseño de la newsletter.
El ecosistema de directorios de newsletters en español está todavía en fase temprana.
Y eso para ti tiene sus ventajas. Así que la pregunta no es si deberías estar en directorios, la pregunta es:
¿Vas a usarlos como lista o como palanca estratégica?
Y hablando de estrategia, que sepas que en mi newsletter cada semana cuento historias, comparto recursos sobre copywriting y storytelling para lograr que lo que escribes deje huella.
Desde el email de bienvenida, pídeme esta Guía 2026 de directorios de newsletters en español y te la envío en PDF.
Nota: Este no es un artículo patrocinado.
Nace de mi propia investigación y de las ganas de compartir con mi comunidad lo que a mí me está siendo útil.
Si ves que algún dato no es correcto, escríbeme y lo revisamos.
